有史以来最大规模停限产,从28个城市增加到80个城市。
今年错峰停限产区域不再仅仅限于京津冀及周边地区,长三角一市三省、汾渭平原等区域也纳入进来。涉及城市数量将从此前的2+26个城市增加至现在80个城市。
自11月1日起,河北、河南、山东、山西 、辽宁、吉林、陕西、甘肃、安徽、江苏 、天津、新疆等几十个地区近2000家水泥企业参与错峰停限产。
11月1日起各地错峰停产时间表

注:以上数据来源于水泥人网信息中心数据库,如有差池,以实际停产时间为准!
已发布错峰生产计划区域
部分熟料生产企业名单

数据来源:水泥人网信息中心数据库
河南省部分水泥企业名单

数据来源:水泥人网信息中心数据库
山东省部分水泥企业名单

数据来源:水泥人网信息中心数据库
山西省部分水泥企业名单

数据来源:水泥人网信息中心数据库
辽宁省部分水泥企业名单
数据来源:水泥人网信息中心数据库
数据来源:水泥人网信息中心数据库
陕西省部分水泥企业名单
数据来源:水泥人网信息中心数据库
甘肃省部分水泥企业名单

数据来源:水泥人网信息中心数据库
安徽省部分水泥企业名单

数据来源:水泥人网信息中心数据库
江苏省部分水泥企业名单
数据来源:水泥人网信息中心数据库
新疆维吾尔自治区部分水泥企业名单

数据来源:水泥人网信息中心数据库
天津市部分水泥企业名单

数据来源:水泥人网信息中心数据库
一乱:水泥窑协同处置也要参与停窑
山东省水泥行业协会近期发布的《山东省水泥行业2018-2019年度秋冬季错峰生产实施方案》中将承担水泥窑协同处理危废、固废以及承担居民供暖等保民生任务的水泥企业和生产线可豁免停窑限产的特权取消了。河南郑州市《2018-2019年秋冬季工业企业错峰生产实施方案》也要求承担居民供暖水泥企业采暖季结束后补停相应时间。
据水泥人网了解,部分水泥窑协同处置生产线,规划建设之初其目的并非为协同处置,保民生本身,而是为了获得采暖季不参予错峰的豁免权。
山东省的错峰生产方案针对于前两年错峰生产中的“特权政策”做了专门的解读,方案中明确水泥窑协同处置固废、危废及居民供暖等在采暖季结束后均要补齐相应停窑时间。
山东省错峰生产文件




备注:上述文件非全文仅为部分重点内容截图
这次山东跟河南规定即使上了协同处置等保民生任务项目的水泥企业也要参与停窑,这跟之前部分水泥企业弄虚作假,为了不参与停窑,上一些摆设类的危废、固废等协同处置项目,甚至有的企业就是象征性的做一点点的危废、固废处置,造成李逵跟李鬼难分,监管困难。
二乱:水泥价格快速飚涨,下游混凝土企业开始抗议。
水泥行业在短短的一个月的时间内,一百多家水泥企业发布了几轮涨价通知,价格涨幅可观,已经造成部分地区出现停工现象。佛山市建筑业协会混凝土与水泥制品分会发布了《关于原材料成本上升的风险警示》文件,文件称因近期水泥、石子价格及预拌混凝土运输价格上涨,混凝土企业生产成本大幅上涨,分会特发风险警示,提醒会员结合各自经营情况,做好与市场衔接和适配,加强客户信息沟通,将原材料价格大幅波动情况及时告知客户。原文如下:

同期深圳市多家商砼搅拌站联合发布文称:为贯彻落实【省府令第201号文】和深泥办通【2018】6号文文件精神,及深圳市水泥及制品协会文件要求。自2018年11月日起深圳市严格执行:三轴车车货总质量不超过25吨,四轴车车货总质量不超过31吨。
为了维护双方利益,各运输车队根据实际情况自11月1日零时起统一上调运输单价:4方及以下的均计4方,0--10公里每方80元(不含税);10.1--20公里的每方90元(不含税)。
此前,四川成都亦有类似事情发生。由于四川地区水泥企业全年错峰停窑100天以上,导致熟料库存持续减低,而时至年底赶工市场需求大幅提升,市场供应紧张,水泥、砂石等材料价格大幅上涨致供需失衡。
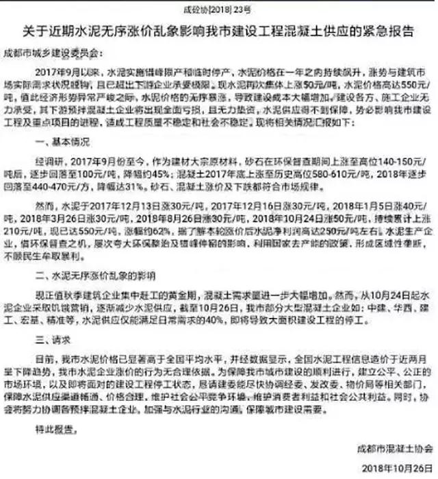
成都市混凝土协会给成都市城乡建设委员会提交了《关于近期水泥无序涨价乱象影响我市建设工程混凝土供应的紧急报告》(成砼协「2018」23号)称:水泥实施错峰限产和临时停产,水泥价格在一年之内持续飙升,涨势与建筑市场实际需求状况脱钩,且已超出下游企业承受极限。
近期水泥再次集体上涨50元/吨,水泥价格高达550元/吨,值此经济形势异常严峻之际,水泥价格的无序暴涨,导致建设成本大幅增加,建设各方、施工企业无力承受,其下游预拌混凝土企业将出现全面亏损,且无力垫资,水泥供应得不到保障,或将影响建设工程及重点项目的进程,造成工程质量不稳定和社会不稳定。原文如下:
三乱:行业利润大增,新增产能遍地开花,部分地区产能置换被叫停。
国家提出的产能置换是为了化解过剩产能,而异地产能置换更是为企业开了方便之门,很多多年停产停工的产能被置换,新增加的产能如雨后春笋,部分地区不得不关闭了置换产能的大门,比如河南省洛阳市政府发布《洛阳市污染防治攻坚战三年行动计划(2018—2020年)》针对水泥等行业提出全市禁止新建、扩建单纯新增产能,对水泥行业不再实施产能置换。
据不完全统计2018各省市自治区水泥产能置换公示项目新建年产能合计为2335万吨,淘汰、退出产能合计为2488.9万吨。

备注:表格数据来自各省经信委、工信厅等部门,产能计算按照《水泥玻璃行业产能置换实施办法》附表窑径对应产能计算。
四乱:多省出现不执行错峰停限产的企业。
11月5日水泥人网微信公众平台曾发布通讯员消息:辽宁省多家水泥企业拒不执行错峰停产文件!(点击预览),据水泥人网了解,不仅辽宁省有这样的现象,其他区域亦有类似不执行错峰生产的现象发生。
错峰生产的本意是避免冬季采暖锅炉的污染和水泥生产排放污染物的重叠增加重污染天气的发生频率。同时缓解各区域“产量过剩”市场供大于求的现象发生。但是往往事与愿违。
今年以来多个区域均要求加长错峰生产时间,大部分区域不仅在采暖季要错峰停窑,炎热多雨、市场淡季等时段都有要求错峰停产。导致大部分区域企业全年库位低于常年。部分区域出现熟料荒、水泥荒。
近期,各区域发布的错峰生产计划中均有明确要求避免“一刀切”,2018-2019年将实施差异化错峰。满足要求的企业可豁免停窑限产。
日前,位于四川绵阳江油市的江油红狮水泥有限公司数百辆水泥车排队拉货,企业相关负责人表示,现在发的货也是之前的库存。绵阳市有明确,水泥行业企业满足超低排放改造的污染物浓度执行标准将给予资金补助和在重污染天气应急期间降低响应级别的政策支持;河南郑州市文件也有提出对达到超低排放改造要求的企业豁免其不再实施错峰生产。
目前多地市场都出现了供需失衡的现象,沿海区域进口熟料盛行,从另一侧面佐证了供需矛盾的程度。一方面是国内熟料产能的过剩,另一方面是采购进口熟料的新高。


