为减少P.C32.5R水泥取消给客户带来的不便,更早的适应客户及施工需求,结合市场意见,宁波、强蛟和象山海螺计划于2019年7月份由P.C32.5级水泥转向生产M32.5(砌筑水泥)水泥。
公司秉承海螺水泥“至高品质、至诚服务”的经营宗旨,严格执行海螺水泥的内控标准,生产M32.5(砌筑水泥)水泥所使用的熟料、石膏、混合材品种与P.C32.5R级水泥保持一致。
公司所生产的32.5级砌筑水泥质量稳定,富裕强度高,具有需水量少,泌水性小、保水率高等优点,水泥色泽一致,配制的混凝土体积稳定性好,可广泛用于砌筑、抹面砂浆和垫层混凝土。客户告知书原文如下:

无独有偶,此前陕西声威建材集团有限公司也曾发布《关于取消复合32.5R水泥和生产、销售砌筑32.5(M32.5)水泥的告用户书》。
陕西声威集团的告用户书称:根据“中华人民共和国国家标准公告(2018年第15号)《GB175-2007通用硅酸盐水泥(第3号修改单)》”要求,从2019年10月1日起取消PC32.5R等级水泥。为此声威集团将在2019年10月1日起停止生产和销售复合32.5R(以下以PC32.5R代)等级水泥。为满足广大用户对32.5级别水泥的需求,声威集团将推出新的砌筑32.5(M32.5)水泥产品。
砌筑水泥M32.5的执行标准
砌筑32.5(M32.5)水泥执行GB/T3183-2017《砌筑水泥》国家标准,声威公司制定了更加严格的企业标准确保产品质量。请用户按照施工要求规范使用。
砌筑水泥M32.5销售时间和停止PC32.R水泥销售时间计划:
1、2019年7月为宣传和准备期,在此期间进行生产准备和用户宣传工作。
2、2019年8月1日至2019年9月30日为宣传和并行期,在此期间PC32.5R水泥与砌筑M32.5水泥并行销售,以方便广大用户工程施工转换工作。
3、2019年10月1日开始全部转换实施,从2019年10月1日开始按照国家规定停止PC32.5R水泥的销售,全部转换为砌筑M32.5水泥。
告用户书原文如下:

据水泥人网了解,上述海螺水泥及声威集团告用户书中提到的中华人民共和国国家标准公告(2018年第15号)《GB175-2007通用硅酸盐水泥(第3号修改单)》是由国家市场监督管理总局、国家标准化管理委员会批准自2019年10月1日起正式实施的。3号修改单的主要内容是“全面取消32.5复合硅酸盐水泥”。

GB175-2007《通用硅酸盐水泥》3号修改单
相关行业人士表示:修改单为避免取消32.5R复合水泥产品标准给用户使用造成不便,保持强度等级的连续性,标准修订只是取消了PC32.5R水泥,暂不取消矿渣、粉煤灰、火山灰32.5等级水泥,待后续标准修订时考虑,并视情增设专用水泥产品标准,改进现有矿渣、粉煤灰、火山灰32.5水泥性能,强化上下游标准规范无缝对接,更好地满足需要,或为应此要求砌筑M32.5才应运而生。
据水泥人网了解,砌筑水泥也是一般的水泥,国家原来有砌筑水泥标准,但是在相当长一段时间里,因砌筑水泥标准规定的水泥等级相对较低,市场需求量较少,所以产量也较少。随着32.5水泥在通用硅酸盐水泥中逐渐消失,砌筑水泥作为“替代者”被列入。GB/T3183-2017《砌筑水泥》标准中明确,砌筑水泥代号M强度等级分别为12.5,22.5和32.5三个等级。


随着低标水泥的取消,熟料需求及产能利用率将有所提升。根据测算,假设P.C32.5水泥全部转产为P.S.A32.5/P.P32.5/P.F32.5水泥,将带动熟料需求增长约7%,熟料产能利用率提升约6%;假设P.C32.5水泥全部转产为P.O42.5水泥,考虑等强度转产,将带动熟料需求增长约12%,熟料产能利用率提升约9%。
上述行业人士表示:目前,市场上部分中小粉磨站技术相对落后,且熟料基本靠外购,随着熟料资源紧缺价格高涨,为了追求利益依靠提高混合材的掺入比来降低成本,盈利仍然可观,但减缓了水泥行业产能出清的进程,取消低标水泥使拥有熟料资源的大企业有望受益,行业集中度有望加速提升。
对于水泥熟料一体化企业,取消P.C32.5水泥将带来量价共振。国家统计局流通领域重要生产资料市场价格变动情况(2019年6月21-30日)相关数据显示,本期复合硅酸盐水泥(P.C32.5R袋装)均价408.6元/吨,普通硅酸盐水泥(P.042.5散装)均价429.5元,每吨有二十多元的差价。但是由于32.5水泥中熟料掺入比小,其毛利率反而高于42.5水泥。
受到取消低标水泥的影响,一方面企业销售低标水泥带来的高毛利对整体利润率的贡献将减弱,同时考虑到等强度换产的因素,水泥整体需求量或略有下降;但另一方面推行高标水泥将带动熟料需求提升,熟料产能利用率提高,进而高标水泥价格有上涨动力,抬高利润空间。
GB/T3183-2017《砌筑水泥》国家标准实施日期为2018年11月1日,从其内容来看,更象是全面取消GB175标准中的32.5标号“打补丁”。

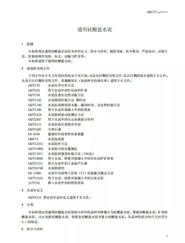
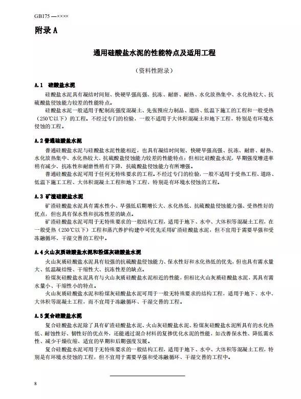
今年5月,国家标委会发出GB175通用硅酸盐水泥标准修改意见稿,其中针对相关内容做了相应调整。征求意见稿原文如下:
10月1日










关于征求意见稿,大家有何修改建议和意见敬请在下方留言区留言。
据水泥人网通讯员反馈,目前各大集团企业都在积极的应对即将到来的“全面取消PC32.5R等级水泥”,试制相应的替代产品,10月起,砌筑水泥M32.5或其他型号”32.5标号”水泥将全面登陆国内市场


