水泥人网通讯员消息,日前,位于云南普洱市境内的澜沧三环建材有限公司外协清库时发生安全事故,导致2名外协人员死亡。
附水泥工厂筒型储存库人工清库案例规程
据公开消息显示,该企业位于云南省普洱市澜沧拉祜族自治县勐朗镇富本村,拥有一条熟料生产和3条粉磨生产线,关键设备为Φ4.3×64m回转窑1台和Φ3.2×13m水泥磨机3台。
天眼查相关信息显示,澜沧三环建材有限公司曾在2019年11月4日,因安全问题,被普洱市应急管理局作出责令整改的命令。

除此之外,澜沧三环建材有限公司还曾因存在诸多安全隐患被当地应急管理局予以通报,并要求其责令整改;

时下多地进入炎热多雨天气,水泥下游市场进入淡季,多地水泥企业进入夏季停窑检修期, 在清理水泥储库过程中发生的事故近两年也呈上升趋势。
检修安全关系着每一家水泥企业,每一位水泥人的切身利益!国外水泥企业,在水泥清库作业方面有着特别严格的要求:
比如清库工作必须在白天进行、清库工作工期依据清库难度及库容大小有一定的要求,不允许为赶工而冒险作业;
在进行人工清库的过程中,有一套完善的规章制度和流程,每一位从事清库的工作人员都经过长期严格的培训,对如何进行安全清库,发生意外情况后应该如何处置等问题都进行过系统的培训、演练。
在实际清库过程中,每一位工作人员都能够严格按照工作流程和相关安全规章操作,最大程度上降低安全事故的发生。
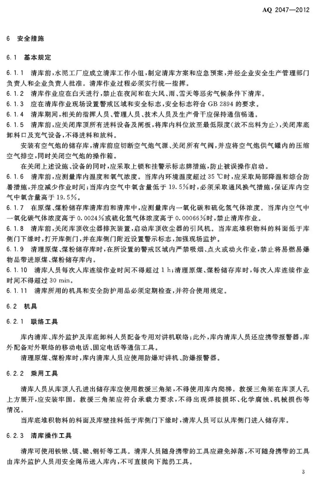
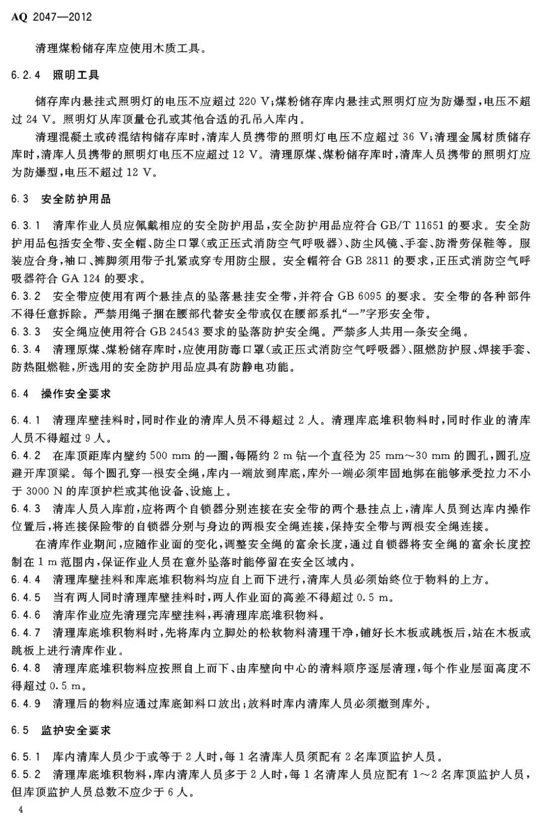
清库作业前要制定清库方案和应急预案,并组织讨论层层审批,严格遵循有限空间作业和高处作业安全操作规程。







来源:水泥人网,转载请注明出处,如未经许可或未注明出处,将追究法律责任。


