2月27日,记者从海南省生态环境厅获悉,海南省地方标准《水泥工业污染控制标准》(以下简称《标准》)3月1日起正式实施。


据悉,《标准》全面覆盖水泥生产的相关联产业,实现各项工序的环保全过程管理,各项指标技术可达、经济可行、从严管控,严于国家特别排放限值,体现了海南建设生态文明试验区的高标准严要求。
记者了解到,《标准》于2021年3月1日起实施。其中,新建(含改建、扩建)企业于3月1日起执行,现有企业大气污染物有组织源排放限值自2022年1月1日起执行。《标准》充分考虑省内企业经济和承受能力在技术可行、经济可达的前提下,结合水泥企业年度大修的行业特点,给现有企业留足工艺设备技术改造时间(过渡期)。据介绍,《标准》主要呈现以下三个特点:
一是技术可达、经济可行、从严管控。
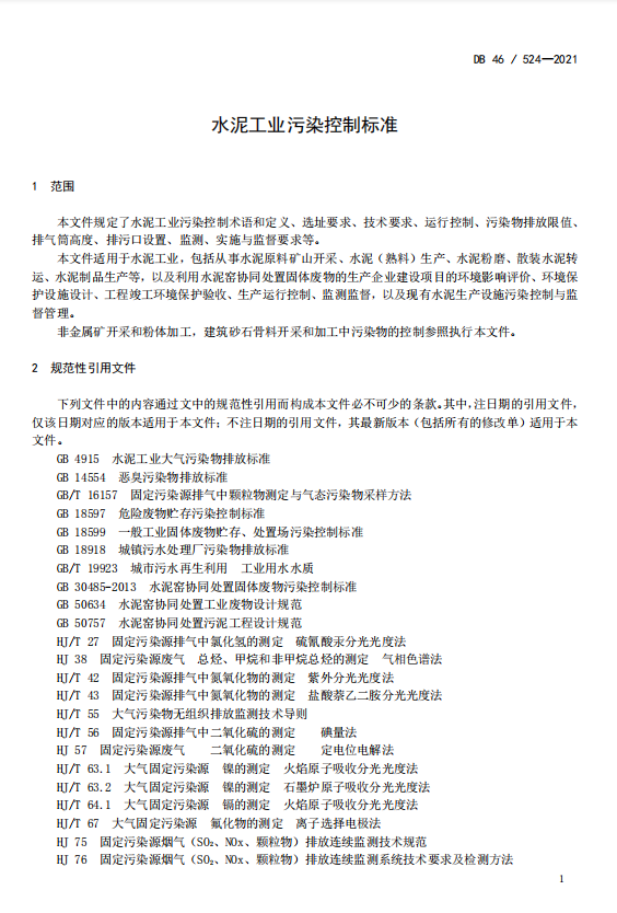
此次出台的《标准》是以国家《水泥工业大气污染物排放标准》(GB4915-2013)为基础,制定严于当前国家标准特别排放限值的指标限值,在技术可达、经济可行的前提下,对污染物排放实施从严管控。其中有组织排放的颗粒物、二氧化硫和氮氧化物浓度限值分别为10、100、200毫克每立方米;无组织排放的颗粒物、氨浓度限值分别为0.5、1.0毫克每立方米;
二是涵盖范围广、相关联产业较多。
《标准》不局限于水泥(熟料)生产和水泥粉磨生产工序,把水泥矿石原料开采、物料运输、水泥制品制造、散装水泥转运等工序的颗粒物控制和环境管理也纳入标准管控,做到水泥生产全流程协同管控;同时将与水泥矿石原料开采、水泥(熟料)生产和水泥粉磨工艺相同、污染影响特点类似的产业一并考虑,将水泥窑协同处置、非金属矿开采和粉体加工,建筑砂石骨料开采和加工、混凝土搅拌站、水泥砌块砖生产等产业也一并涵盖,对其排放的污染物参照《标准》进行管控。
三是内容全面、管理要求切实可行。
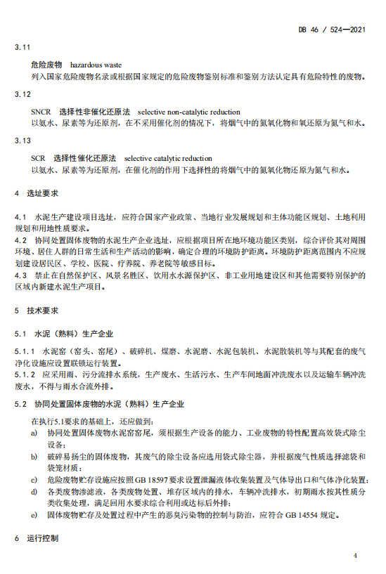
《标准》规定了省内水泥工业污染控制术语和定义、选址要求、技术要求、运行控制、污染物排放限值、排气筒高度、排污口设置、监测、实施与监督要求等。在污染排放控制方面,《标准》根据各种不同污染源排放的特点设置了不同的限值要求和监测要求,对于有组织源设定污染物排放小时浓度限值;对于矿区、厂区的无组织源,提出厂界浓度限值要求;对水泥(熟料)生产企业大气主要排放口实施在线监测的同时,要求对厂界氨、颗粒物浓度实施在线监测。
除了对污染物排放提出浓度限值要求外,在环境管理方面《标准》要求原料和物料的开采、装卸、粉碎、包装等环节要配备除尘设施,储存、破碎、均化等环节应当在封闭场所进行,加强对无组织排放源的管控。
《标准》实施后,水泥企业均需实现达标排放,并采取措施保障污染治理设施正常运行。各级生态环境部门将监督检查企业的自行监测情况,不符合环境监测管理规定和技术规范要求的企业应及时整改。
下一步海南省将严格实施《标准》,大幅减少水泥产业污染物排放对生态环境的影响,推动海南省水泥企业转型升级,实现绿色发展,提升海南省的生态环境质量和资源利用效率水平,助力国家生态文明试验区建设。


















